Вернуться к содержанию учебника
Выберите год учебника
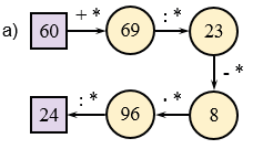
№802 учебника 2017-2020 (стр. 148):
Восстановите цепочку вычислений, поставив вместо звездочек пропущенные числа:

№802 учебника 2011-2016 (стр. 123):
Площадь прямоугольного участка 1 га. Приведите примеры, какими могут быть длина и ширина участка.
№802 учебника 2017-2020 (стр. 148):
№802 учебника 2011-2016 (стр. 123):
Вспомните:
Вернуться к содержанию учебника