Задание 695 - ГДЗ Геометрия 7-9 класс. Атанасян. Учебник

Старая и новая редакции

Вернуться к содержанию учебника

693 694 695 695 696 697 698

Вопрос

Выберите год учебника

№695 учебника 2013-2022 (стр. 183):

Сумма двух противоположных сторон описанного четырехугольника равна 15 см. Найдите периметр этого четырехугольника.


№695 учебника 2023-2024 (стр. 180):

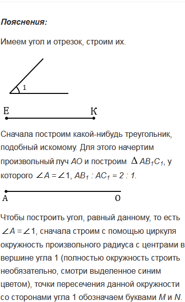
Постройте треугольник АВС по углу А и стороне ВС, если известно, что АВ : АС = 2 : 1.

Подсказка

№695 учебника 2013-2022 (стр. 183):

Вспомните:

  1. Какая фигура называется четырехугольником.
  2. Какой четырехугольник будет описанным.
  3. Как найти периметр многоугольника.
  4. Замечательное свойство описанного четырехугольника.

№695 учебника 2023-2024 (стр. 180):

Вспомните:

  1. Какая фигура называется треугольником.
  2. Что такое угол.
  3. Задачи на построение.
  4. Какие треугольники называются подобными.
  5. Как построить отрезок, равный данному.
  6. Как построить угол, равный данному.
  7. Какие прямые называются параллельными.
  8. Признаки параллельности двух прямых.
  9. Теорему о соответственных углах.

Ответ

№695 учебника 2013-2022 (стр. 183):


№695 учебника 2023-2024 (стр. 180):


Вернуться к содержанию учебника