Задание 8. Вопросы для повторения к главе VI - ГДЗ Геометрия 7-9 класс. Атанасян. Учебник

Старая и новая редакции

Вернуться к содержанию учебника

Вопросы для повторения к главе VI. Страница 133, 136

6 7 8 8 9 10 11

Вопрос

Выберите год учебника

№8 учебника 2013-2022 (стр. 133):

Сформулируйте и докажите теорему о вычислении площади трапеции.


№8 учебника 2023-2024 (стр. 136):

Докажите, что диагонали параллелограмма точкой пересечения делятся пополам.

Подсказка

№8 учебника 2013-2022 (стр. 133):

Вспомните:

  1. Что такое трапеция.
  2. Что такое площадь многоугольника.
  3. Свойства площадей.
  4. Как вычислить площадь треугольника.
  5. Как вычислить площадь трапеции.

№8 учебника 2023-2024 (стр. 136):

Вспомните:

  1. Какой четырехугольник называется параллелограммом, его свойства.
  2. Что такое диагональ многоугольника.
  3. Теорема о накрест лежащих углах.
  4. Второй признак равенства треугольников.

Ответ

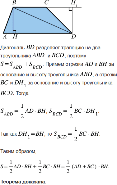
№8 учебника 2013-2022 (стр. 133):


№8 учебника 2023-2024 (стр. 136):

6 7 8 8 9 10 11


Вернуться к содержанию учебника