Задание 234 - ГДЗ Геометрия 7-9 класс. Атанасян. Учебник. Страница 71

Старая и новая редакции

Вернуться к содержанию учебника

232 233 234 234 235 236 237

Вопрос

Выберите год учебника

№234 учебника 2013-2022 (стр. 71):

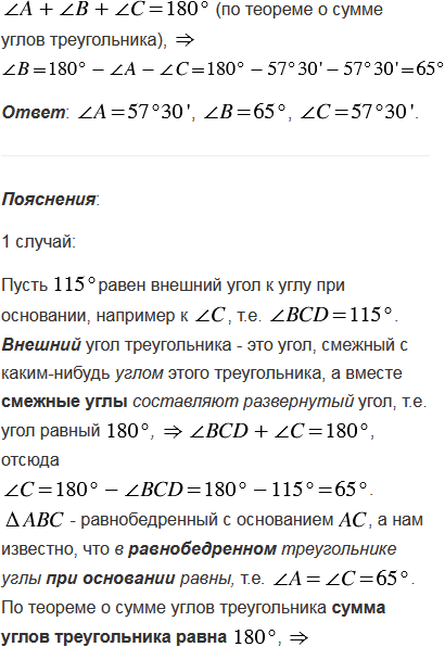
Один из внешних углов равнобедренного треугольника равен 115. Найдите углы треугольника.


№234 учебника 2023-2024 (стр. 71):

В равнобедренном треугольнике ABC с основанием AC проведена биссектриса AD. Найдите ADC, если C = 50.

Подсказка

№234 учебника 2013-2022 (стр. 71):

Вспомните:

  1. Что такое треугольник.
  2. Какой треугольник называется равнобедренным.
  3. Свойства равнобедренного треугольника.
  4. Что такое угол.
  5. Какие углы являются смежными.
  6. Какой угол называют внешним углом треугольника.
  7. Теорему о сумме углов треугольника.

№234 учебника 2023-2024 (стр. 71):

Вспомните:

  1. Что такое треугольник.
  2. Что такое биссектриса треугольника.
  3. Какой треугольник называется равнобедренным.
  4. Свойства равнобедренного треугольника.

Ответ

№234 учебника 2013-2022 (стр. 71):


№234 учебника 2023-2024 (стр. 71):


Вернуться к содержанию учебника